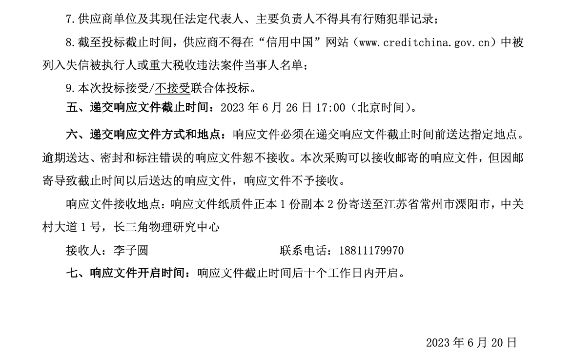
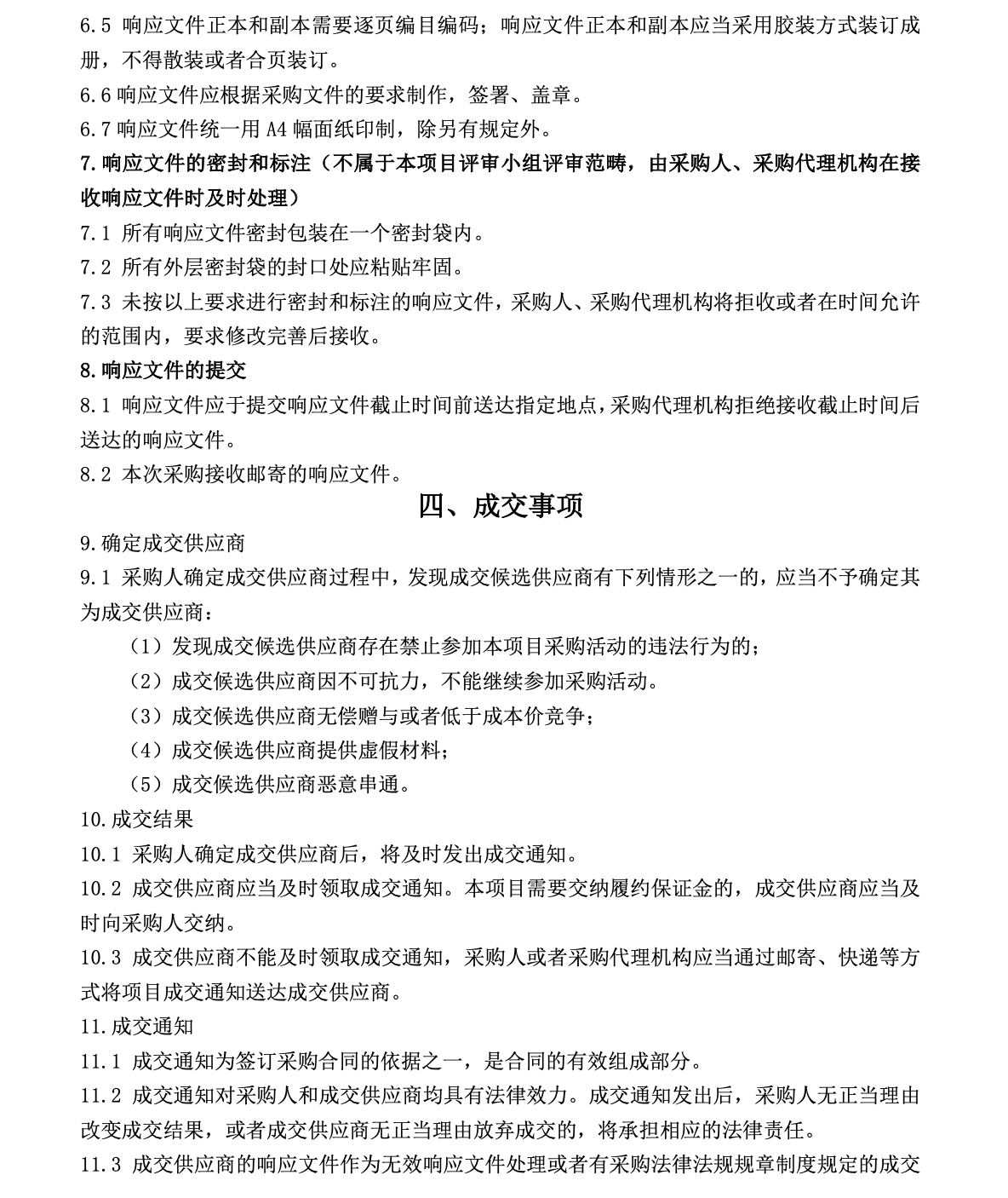
公告动态

通用型焊接系统采购询价公告

来源:原创 | 2023年06月20日

1.png

2.png

3.png

4.png

5.png

6.png

7.png

8.png

9.png

10.png

11.png


BAP-BMM-2023-005_通用型焊接系统_询价采购文件第二次.doc