公告动态

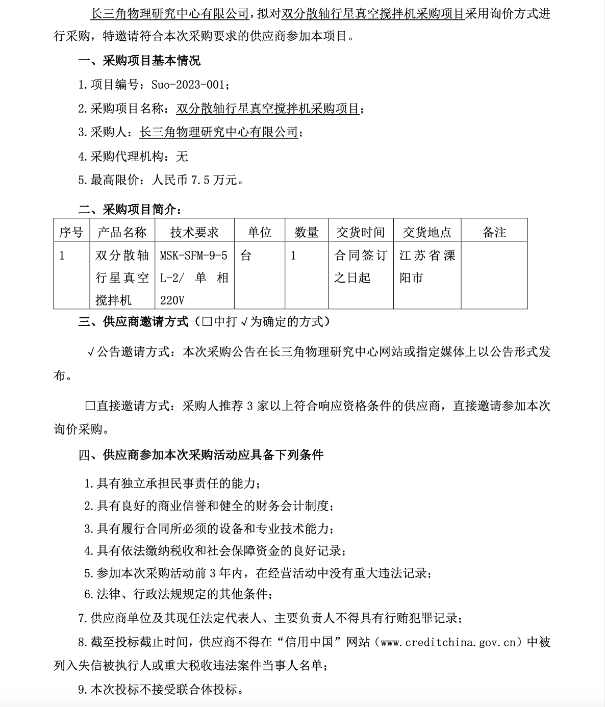
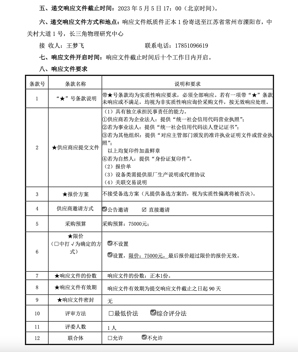
双分散轴行星真空搅拌机采购询价公告

来源:原创 | 2023年03月23日

1.png

2.png

3.png

4.png



双分散轴行星真空搅拌机采购项目.doc