长三角物理研究中心拟对自动卷圆焊接一体设备采购询价方式进行采购,特邀请符合本次采购要求的供应商参加本项目。因2023年3月10日该询价公告未收到足够数量的有效报价,现重新发布。已报价供应商报价仍然有效无需重复报价。
第一章 采购邀请
一、采购项目基本情况
1.项目编号:AMP-MB-2022-015
2.采购项目名称:自动卷圆焊接一体设备;
3.采购人:长三角物理研究中心有限公司;
4.采购代理机构:无
5.最高限价:人民币26万元。
二、采购项目简介:

三、供应商邀请方式(☐中打√为确定的方式)
R公告邀请方式:本次采购公告在长三角物理研究中心网站或指定媒体上以公告形式发布。
☐ 直接邀请方式:采购人推荐3家以上符合响应资格条件的供应商,直接邀请参加本次采购项目。
四、供应商参加本次采购活动应具备下列条件
1.具有独立承担民事责任的能力;
2.具有良好的商业信誉和健全的财务会计制度;
3.具有履行合同所必须的设备和专业技术能力;
4.具有依法缴纳税收和社会保障资金的良好记录;
5.参加本次采购活动前3年内,在经营活动中没有重大违法记录;
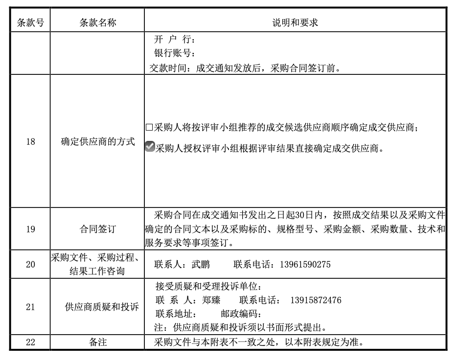
6.法律、行政法规规定的其他条件;
7.供应商单位及其现任法定代表人、主要负责人不得具有行贿犯罪记录;
8.截至投标截止时间,供应商不得在“信用中国”网站(www.creditchina.gov.cn)中被列入失信被执行人或重大税收违法案件当事人名单;
9.本次投标不接受联合体投标。
五、递交响应文件截止时间:2023年03月20日17:00(北京时间)。
六、递交响应文件方式和地点:响应文件必须在递交响应文件截止时间前送达指定地点。逾期送达、密封和标注错误的响应文件恕不接收。本次采购可以接收邮寄的响应文件,但因邮寄导致截止时间以后送达的响应文件,响应文件不予接收。
响应文件接收地点:江苏省常州市溧阳市中关村大道1号长三角物理研究中心
接 收人:武鹏 联系电话:13961590275
七、响应文件开启时间:响应文件截止时间后十个工作日内开启。
八、联系方式
采 购 人:长三角物理研究中心有限公司
通讯地址:江苏省常州市溧阳市中关村大道1号长三角物理研究中心
邮 编:213300
联 系 人:武鹏
联系电话:13961590275
传 真:
电子邮件:
采购代理机构:无
通讯地址:
邮 编:
联 系 人:
联系电话:
传 真:
电子邮件:
2023年2月28日



二、采购文件的澄清和修改
在提交响应文件截止时间前,采购人、采购代理机构可以对已发出的采购文件进行澄清或者修改,澄清或修改的内容作为采购文件的组成部分。采购人、采购代理机构应及时将澄清或修改的内容以发出通知书或者按采购文件约定发布公告的方式,通知所有获得采购文件的供应商,采购人、采购代理机构应保证供应商有足够时间修改和补充其响应文件并参加采购活动;否则,应顺延提交响应文件的截止时间。
三、响应文件
1.响应文件的编制
供应商应按照采购文件的规定和要求编制响应文件,★装订成册。
2.响应文件的语言
供应商提交的响应文件以及供应商与采购人、采购代理机构就有关报价的所有来往书面文件均须使用中文。
3.计量单位
除采购文件中另有规定外,本次采购项目所有合同项下的报价均采用国家法定的计量单位。
4. 报价货币
本次采购项目的报价货币为人民币,报价以采购文件约定为准。
5.响应文件格式
5.1 供应商应响应采购文件第六章的规定要求。
5.2 对于没有格式要求的由供应商自行编写。
6.响应文件的编制和签署
6.1 响应文件正本1份副本2份,并在其封面上清楚地标明采购项目名称、采购项目编号、包件号(如有)及名称、供应商名称以及“正本”或“副本”字样。若正本和副本有不一致的内容,以正本书面响应文件为准。
6.2 响应文件正本和副本均需打印或用不褪色、不变质的墨水书写,并在规定签章处签字和盖章。响应文件副本可采用正本的复印件。
6.3响应文件的打印和书写应清楚工整,任何行间插字、涂改或增删,必须由供应商法定代表人/其授权代表(供应商为法人)、单位负责人/其授权代表(供应商为其他组织)签字(或加盖私人名章)并盖供应商公章、自然人(供应商为自然人)签字(或加盖私人名章)。字迹潦草、表达不清或可能导致非唯一理解的响应文件可能被作为无效处理。
6.4响应文件应由供应商法定代表人/其授权代表(供应商为法人)、单位负责人/其授权代表(供应商为其他组织)、自然人(供应商为自然人)在响应文件要求的地方签字(或加盖私人名章),要求加盖公章的地方加盖单位公章,不得使用专用章(如经济合同章、投标专用章等)或下属单位印章代替。
6.5响应文件正本和副本需要逐页编目编码;响应文件正本和副本应当采用胶装方式装订成册,不得散装或者合页装订。
6.6响应文件应根据采购文件的要求制作,签署、盖章。
6.7响应文件统一用A4幅面纸印制,除另有规定外。
7.响应文件的密封和标注(不属于本项目评审小组评审范畴,由采购人、采购代理机构在接收响应文件时及时处理)
7.1 所有响应文件密封包装在一个密封袋内。
7.2 所有外层密封袋的封口处应粘贴牢固。
7.3 未按以上要求进行密封和标注的响应文件,采购人、采购代理机构将拒收或者在时间允许的范围内,要求修改完善后接收。
8.响应文件的提交
8.1 响应文件应于提交响应文件截止时间前送达指定地点,采购代理机构拒绝接收截止时间后送达的响应文件。
8.2 本次采购接收邮寄的响应文件。
四、成交事项
9.确定成交供应商
9.1 采购人确定成交供应商过程中,发现成交候选供应商有下列情形之一的,应当不予确定其为成交供应商:
(1)发现成交候选供应商存在禁止参加本项目采购活动的违法行为的;
(2)成交候选供应商因不可抗力,不能继续参加采购活动。
(3)成交候选供应商无偿赠与或者低于成本价竞争;
(4)成交候选供应商提供虚假材料;
(5)成交候选供应商恶意串通。
10.成交结果
10.1 采购人确定成交供应商后,将及时发出成交通知。
10.2 成交供应商应当及时领取成交通知。本项目需要交纳履约保证金的,成交供应商应当及时向采购人交纳。
10.3 成交供应商不能及时领取成交通知,采购人或者采购代理机构应当通过邮寄、快递等方式将项目成交通知送达成交供应商。
11.成交通知
11.1 成交通知为签订采购合同的依据之一,是合同的有效组成部分。
11.2 成交通知对采购人和成交供应商均具有法律效力。成交通知发出后,采购人无正当理由改变成交结果,或者成交供应商无正当理由放弃成交的,将承担相应的法律责任。
11.3 成交供应商的响应文件作为无效响应文件处理或者有采购法律法规规章制度规定的成交无效情形的,采购人/采购代理机构在取得有权主体的认定以后,有权宣布发出的成交通知无效,并收回发出的成交通知,依法重新确定成交供应商或者重新开展采购活动。
第三章 采购需求
一. 货物需求一览

二. 采购项目技术指标参数要求
工作原理;
该设备是将定尺开料的不锈钢带,依靠导向板、导向套的作用,渐进成为有缝的管坯,在99.99%的纯净氩气的保护下,通过氩弧焊接的工艺方式,利用橡胶卡块的轴向牵引,自动连续的焊接成相应内径的圆管。
技术要求:
1. 可焊接管坯内径范围:φ15-φ100mm
2. 可焊接管坯壁厚范围:0.18≤δ≤0.5mm(通径小壁薄,通径大壁厚)
3. 系统采用变频调速控制模式,管坯移动速度无级可调,焊管长度不限。
4. 该机配套涡流探伤仪系统,对管坯焊接质量随机、及时、全程监控检测。
三.采购项目主要服商务要求
1. 质保期:不低于一年
2. 付款方式:合同确认后3个工作日内预付30%,终验收后付60%(15个工作日之内付清),10%作为质保金(质保期满后七个工作日内付清)
3. 货期:90天
第四章:评审办法
一、评审程序:
1.供应商资格审查
评审小组对递交响应文件的供应商进行资格审查,供应商资格审查应当以有关法律法规和采购文件为依据,出具资格审查报告,未通过资格审查的响应文件按无效响应处理。
2.响应文件符合性审查
评审小组对通过资格审查供应商的响应文件的有效性、完整性和对采购文件的响应程度进行审查。可以要求供应商对响应文件中含义不明确、同类问题表述不一致或者有明显文字和计算错误的内容等作出必要的澄清、说明或者更正。该要求应当以书面形式作出。供应商的澄清、说明或者更正不得超出响应文件的范围或者改变响应文件的实质性内容。
公告方式邀请供应商的采购项目,通过审查的供应商仅有2家的,经评审小组确认具备竞争性,可继续进行评审。
3.评审办法:最低价法/综合评分法
□最低价法:评审小组应当从质量和服务均能满足采购文件实质性响应的供应商,按照报价由低到高的顺序进行排序。
R综合评分法:评审小组各成员应当独立对每个有效响应的文件进行评价、打分,然后汇总每个供应商每项评分因素的得分。
二、确定候选成交供应商
1.采用最低价法评审的项目,评审小组根据经评审后的价格确定最低价供应商成交。报价相同的,候选成交供应商并列,由采购人自主采取公平择优的方式选择成交供应商。
2.采用综合评分法评审的项目,按照评审得分确定最高分供应商成交。评审得分相同的,按照最后报价由低到高的顺序成交。评审得分且最后报价相同的,按照技术指标优劣顺序成交。
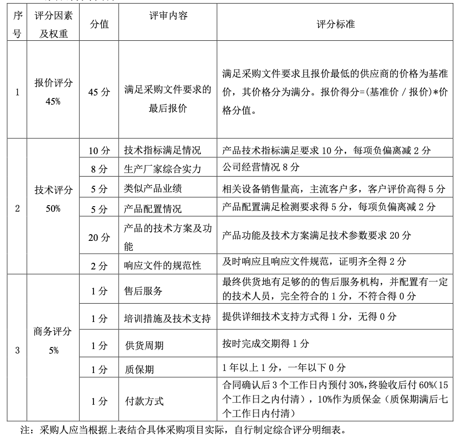
附:综合评分法
除价格因素外,评审小组成员应当根据自身专业情况独立对每个有效供应商的响应文件进行评价、打分。
评审小组根据采购文件要求,按评分表对通过供应商资格性审查和响应文件符合性审查的各有效报价进行逐个打分,分为报价、商务和技术评分,总分共计100分。通过汇总各评委的打分结果,计算各有效供应商的最终得分(即各评委打分的算术平均值:将各评委打分分值相加后除以相对应的评委人数),供应商应当知悉并理解最低报价或某单项评分较高是评判是否推荐成交供应商的有利但非充分依据。
打分时小数点后保留一位有效数字;计算平均值时,小数点后保留两位有效数字。
综合评分明细表

第五章 响应文件格式
一、本章所制响应文件格式,除本文件明确将该格式作为实质性要求的,一律不具有强制性。
二、本章所制响应文件格式有关表格中的备注栏,由供应商根据自身响应情况作解释性说明,不作为必填项。
三、响应文件组成(包含但不限于以下内容)
1.封面
2.承诺函
2.1报价函;
2.2承诺函;
2.3关联交易说明:如供应商法人代表、实际控制人、股东或高管与长三角物理研究中心有限公司、中国科学院物理研究所、溧阳市人民政府任何人员存在亲属(含配偶)关系或其他利益关联,应主动书面说明。
3.商务部分
3.1资格证明文件,详见供应商须知附表第二款;
3.2供应商基本情况表;
3.3报价一览表及分项一览表;
3.4商务响应偏离表;
3.5供应商类似项目业绩一览表(选交,未提交按没有类似业绩评审);
4.技术部分
4.1技术响应偏离表;
4.2.技术方案和售后方案;
5.供应商认为需要加以说明的其他内容。
AMP-MB-2022-015自动卷圆焊接一体设备采购文件 - 公告邀请.doc
下一篇:高压液压总成设备采购询价公告